Krömer/Mitschka/Niksova/Pfalz (Hrsg) Arbeitsrecht und Arbeitswelt im europäischen Wandel – Dokumentation der 6. Assistententagung im Arbeitsrecht vom 14.-16.07.2016
„Arbeitsrecht und Arbeitswelt im europäischen Wandel“ war das Generalthema der 6. Assistententagung, die im Juli 2016 in Wien stattgefunden hat. Dieser Sammelband enthält die Schriftfassungen der auf der Tagung abgehaltenen Vorträge. Wie aktuell das Thema der Tagung ist, zeigt sich durch die unterschiedlichen Richtungen, aus denen die elf AutorInnen das Thema beleuchtet haben. Zwei Beiträge sollen herausgegriffen werden.
Tom Stiebert beschäftigte sich mit den aktuellen Herausforderungen für das Arbeitszeitrecht, die vor allem durch die Digitalisierung der Arbeitswelt entstehen. Der klassische Fabriksarbeiter, der eine vorgegebene Zeit im Betrieb arbeitet, gehört der Vergangenheit an. Neue Beschäftigungsformen wie Telearbeit, Mobile Arbeit, Homeoffice, etc sind entstanden. Diese ermöglichen den AN zwar eine flexiblere Arbeitszeitgestaltung, allerdings ist eine strikte Trennung von Arbeitszeit und Ruhezeit dadurch nur schwer möglich. Um Arbeitszeit besser zu erkennen, wird dargelegt, was den Charakter der Arbeitszeit ausmacht. Stiebert verfolgt dabei einen ähnlichen Lösungsansatz wie der EuGH in den Rs SIMAP und Jaeger. Demnach sind entscheidende Merkmale der Arbeitszeit die Abhängigkeit und Eingeschränktheit des AN, je stärker diese ausgeprägt sind, umso eher handle es sich um Arbeitszeit und nicht um Ruhezeit. Diese Einschränkungen des AN resultieren aus der Weisungsgebundenheit gegenüber dem AG. Stiebert folgert daraus, dass der AG durch Ausübung seines Direktionsrechts Einfluss auf die Entstehung von Arbeitszeit nehmen könne: Je stärker er von seinem Direktionsrecht Gebrauch macht, umso höher sei der Grad der Abhängigkeit des AN vom AG und umso eher liege daher Arbeitszeit vor. Probleme bereite diese Kategorisierung, wenn AN nicht ausschließlich ihre arbeitsvertraglichen Aufgaben erfüllen, sondern auch Elemente der Freizeit gegeben sind. Das Anziehen von Uniformen ist zB eine Tätigkeit im Interesse des AG, das genüge aber noch nicht, um das Vorliegen von Arbeitszeit zu bejahen. Vielmehr müsse der Grad der bestehenden Freiheit mit der Abhängigkeit verglichen werden. Ist dem AN das private Tragen der Uniform erlaubt und akzeptiert er auch eine private Nutzung, so ist laut Stiebert der Umkleidevorgang nicht als Arbeitszeit zu qualifizieren.
Von dieser Problematik unterscheidet er die mögliche Vergütung der Arbeitszeiten, die außerhalb der primär arbeitsvertraglich geschuldeten Tätigkeiten liegen und auf dem Direktionsrecht des AG basieren. Die neue Rsp des Bundesarbeitsgerichts setzt den arbeitszeitrechtlichen Arbeitszeitbegriff mit jenem des Vergütungsrechts gleich und bejaht daher bei Leistungen, die aufgrund des Weisungsrechts des AG erfolgten, einen Entgeltanspruch. Dem widerspricht Stiebert, da es keine zwingende Vorgabe gebe, dass Arbeitszeit zu vergüten sei. Um arbeitszeitrechtlich unklare Zeiträume wie Umkleidezeiten zu umgehen, schlägt er vor, nicht auf der geprüften ersten Stufe der Arbeitszeit, sondern auf der zweiten Stufe, der Vergütung, anzusetzen und Tätigkeiten, die aufgrund einer Weisung verrichtet wurden, geringer oder gar nicht zu vergüten. Schließlich ergebe sich weder aus der Arbeitszeit-RL 2003/88/EG, noch aus § 611 BGB iVm dem Arbeitsvertrag oder aus § 612 BGB ein Vergütungsanspruch. Lediglich aus dem Mindestlohngesetz könnte ein Entgeltanspruch hergeleitet werden, den er aber durch eine Ausnahmeregelung von bestimmten Arbeitszeiten – wie Umkleidezeiten – umgehen würde.
Der Argumentation von Stiebert kann ich in Bezug auf die Vergütungsproblematik nicht folgen. Eine Unterscheidung zwischen arbeitsvertraglich geschuldeten Leistungen und aus dem Weisungsrecht resultierenden Pflichten kann nicht getroffen werden, da das Weisungsrecht des AG den Arbeitsvertrag hinsichtlich der Art und Weise der Arbeitsverrichtung lediglich konkretisiert (
Marta J. Glowacka setzt sich in ihrem Beitrag mit dem europarechtlichen Einfluss auf Vordienstzeiten- und Vorrückungsregelungen auseinander. Der EuGH hat sich regelmäßig mit Vorabentscheidungsersuchen, die größtenteils aus Österreich kommen, zu befassen. Im September 2015 stellte der OGH ein Vorabentscheidungsersuchen an den EuGH (21.12.2016, C-539/15, Bowman), das zum Zeitpunkt der Beitragsverfassung noch nicht entschieden war. Seit Dezember 2016 liegt das Urteil aber vor. Dabei ersuchte der OGH ua um die Klärung der Frage, ob eine kollektivvertragliche Regelung, die beim Berufseinstieg einen längeren Vorrückungszeitraum vorsieht und dadurch die Vorrückung in die nächste Bezugsstufe erschwert, eine mittelbare Ungleichbehandlung aus Gründen des Alters darstellt.
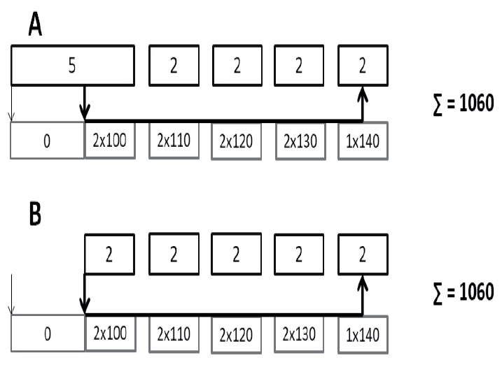
Glowacka beschreibt die Rs Bowman, indem sie das „Altrecht“ mit zweijährigen Vorrückungszeiträumen dem „Neurecht“ mit einem fünfjährigen Vorrückungszeitraum zu Beginn und in der Folge zweijährigen Vorrückungszeiträumen schematisch gegenüberstellt. So kommt sie zu dem Ergebnis, dass über einen Betrachtungszeitraum von neun Jahren DN beider Regelungen gleich viel verdienen und damit keine Ungleichbehandlung besteht. Im „Altrecht“ wurde die Zeit der Ausbildung zwar ohnehin nicht angerechnet, trotzdem bejaht sie im nächsten Schritt durch die Verlängerung des ersten Vorrückungszeitraumes unter Anrechnung der Ausbildungszeiten eine Ungleichbehandlung jüngerer AN, da die Gruppe der davon betroffenen Neueintretenden zum Großteil aus jüngeren AN besteht. Als Beispiel dazu führt sie aus, dass ein AN, der mit 18 Jahren in das neue System einsteigt, nach zwölf Jahren weniger verdient hat als ein 30-jähriger AN, für den zwölf Jahre ein regelmäßiges Vorrückungssystem galt. Nachteilig ist das neue System also lediglich für Personen, die vor 18 keine Ausbildung gemacht haben und daher diese vollen fünf Jahre in der ersten Stufe arbeiten müssen. Man kann aber davon ausgehen, dass ein Großteil der AN zwischen 15 und 18 Jahren eine Ausbildung bzw Lehre absolviert hat, womit sie bereits drei Jahre des ersten Vorrückungszeitraumes angerechnet bekommen bzw erwerben. Somit ist das von der Autorin geschilderte Beispiel nicht repräsentativ. Stellt man zwei Personen mit den gleichen Vordienstzeiten inklusive Ausbildung gegenüber, so wird erkennbar, dass keine Ungleichbehandlung vorliegt: Sowohl A (steigt in neues unregelmäßiges Vorrückungssystem 5-2-2 usw ein) als auch B (stieg noch bei altem System 2-2-2 usw ein) haben neun Vordienstjahre und drei Jahre Ausbildungszeiten erworben, wobei sie mit 15 Jahren mit der Ausbildung und mit 18 Jahren zu arbeiten begannen. A werden die drei Jahre der Ausbildung in der ersten Vorrückungsstufe angerechnet und B nicht. Beide machen demnach gleich viele Gehaltssprünge und verdienen in diesen zwölf Jahren gleich viel. Zur Veranschaulichung siehe folgendes, aus dem Beitrag von Glowacka adaptiertes, Schema:
Führt man die Argumentation Glowacka‘s weiter, so wäre jede Änderung einer Stichtagsregelung, die eine Reduzierung von Ansprüchen oder Leistungen vorsieht und für Personen aller Altersgruppen gilt, eine Diskriminierung aufgrund des Alters, da jüngere Personen in der Regel stärker davon betroffen sind.
Der EuGH geht in der Rs Bowman nicht auf derartige Vergleiche ein und verneint eine Diskriminierung aufgrund des Alters. Er stellt zwar fest, dass nicht ausgeschlossen werden kann, dass durch diese Regelung jüngere AN in Bezug auf das Entgelt benachteiligt werden, da die Gruppe der AN, deren Gehalt dadurch niedriger ist, hauptsächlich durch jüngere Personen gebildet wird. Diese Feststellung reicht laut EuGH aber nicht, um eine Ungleichbehandlung wegen des Alters zu bejahen, da die Regelung weder mittelbar am Alter der AN anknüpft, noch untrennbar damit verbunden ist. Schließlich würden Schulzeiten unabhängig vom Alter des AN zum Zeitpunkt der Einstellung berücksichtigt. Außerdem entspreche die Situation des Kl, mit Schulzeiten und fast 30 Dienstjahren, gerade nicht jener eines AN zu Beginn seiner Karriere. Wie die Situation des Kl zeigt, wirke sich der längere Vorrückungszeitraum auf ältere AN genauso aus, wie auch auf jüngere AN. Der KollV sei also auf alle AN, die einen Antrag auf Anrechnung stellen, in gleicher Weise und auch rückwirkend auf jene AN anzuwenden, die bereits eine höhere Bezugsstufe erreicht haben.
Dieser Beitrag beinhaltet gerade zu dieser komplizierten Thematik nur wenige Erklärungen. Zwar finden sich einige schematische Darstellungen, die jedoch genauerer Erläuterungen bedurft hätten, um Klarheit zu schaffen.
Auch wenn ich in einzelnen Punkten Kritik geübt habe, ist der Tagungsband ein gelungenes Werk, das auf die Auswirkungen des europäischen Einflusses aufmerksam macht und zum Nachdenken anregt. Trotz einer Mehrzahl an Beiträgen zur deutschen Rechtslage handelt es sich – ua bedingt durch die aktuelle Thematik, die das Arbeitsrecht und die Arbeitswelt in Österreich genauso betrifft – um eine auch für österreichische LeserInnen empfehlenswerte Lektüre.